E14R50P02
Dual Band Tower Mounted Amplifier, 700//900 MHz, 12 dB, 2 BTS & 2 ANT ports, AISG with 1 RET connector (1 device with 2 sub-units), with 4.3-10 connectors
Features and benefits
- Industry leading PIM performance
- New 4.3-10 connectors for improved PIM performance and size reduction
- 2 input ports and 2 output ports
- Designed to boost UP-Link Coverage and KPIs
- Automatic LNA by-pass function
- Connectors “in line”
- TMA is operating in AISG mode
- Single AISG with 1 RET connector
- 1 device with 2 sub-units
- Built in lightning protection
Specifications
Product classification
| Product Type | 1-BTS:1-ANT (Uniplex) | Tower mounted amplifier |
General specifications
| Color | Gray |
| Modularity | 2-Twin |
| Mounting Pipe Hardware | Band clamps (2) |
| RF Connector Interface | 4.3-10 Female |
Dimensions
| Height | 266 mm | 10.472 in |
| Width | 276 mm | 10.866 in |
| Depth | 113 mm | 4.449 in |
| Mounting Pipe Diameter Range | 42.6–122 mm |
Outline drawing
| Click on image to enlarge. |
Electrical specifications
| License Band, Band Pass | APT 700 |
| License Band, LNA | APT 700 | CEL 900 | EDD 800 |
Electrical specifications, dc power/alarm
| dc Switching/Redundancy | Yes |
| Lightning Surge Current | 10 kA |
| Lightning Surge Current Waveform | 8/20 waveform |
Electrical specifications, aisg
| AISG Connector | 8-pin DIN Female |
| AISG Connector Standard | IEC 60130-9 |
| Protocol | AISG 2.0 |
| Voltage, AISG Mode | 10–30 Vdc |
Electrical specifications
| Sub-module | 1 | 2 | 1 | 2 |
| Branch | 1 | 2 |
| Port Designation | ANT 700 | ANT 900 |
| License Band | APT 700, Band Pass APT 700, LNA | CEL 900, LNA |
Electrical specifications, rx uplink
| Frequency Range, MHz | 703–733 | 880–915 |
| Bandwidth, MHz | 30.00 | 35.00 |
| Gain, nominal, dB | 12.0 | 12.0 |
| Noise Figure, typical, dB | 1.3 | 1.4 |
| Group Delay Variation, maximum, ns | 90 | 100 |
| Group Delay Variation Bandwidth, MHz | 5.00 | 5.00 |
| Total Group Delay, maximum, ns | 200 | 225 |
| Total Group Delay, typical, ns | 150 | 200 |
| Return Loss, minimum, dB | 18 | 18 |
| Return Loss, typical, dB | 20 | 20 |
| Insertion Loss - Bypass Mode, typical, dB | 1.5 | 2.3 |
| Return Loss - Bypass Mode, typical, dB | 18 | 18 |
Electrical specifications, tx downlink
| Frequency Range, MHz | 758–788 | 925–960 |
| Bandwidth, MHz | 30.00 | 35.00 |
| Insertion Loss, maximum, dB | 0.60 | 0.75 |
| Insertion Loss, typical, dB | 0.40 | 0.60 |
| Group Delay Variation, maximum, ns | 35 | 35 |
| Group Delay Variation Bandwidth, MHz | 5.00 | 5.00 |
| Total Group Delay, maximum, ns | 80 | 85 |
| Total Group Delay, typical, ns | 70 | 60 |
| Return Loss, minimum, dB | 18 | 18 |
| Return Loss, typical, dB | 20 | 20 |
| Input Power, RMS, maximum, W | 200 | 200 |
| Input Power, PEP, maximum, W | 2,500 | 2,500 |
| 3rd Order PIM, typical, dBc | -162 | -162 |
| 3rd Order PIM Test Method | Two +43 dBm carriers | Two +43 dBm carriers |
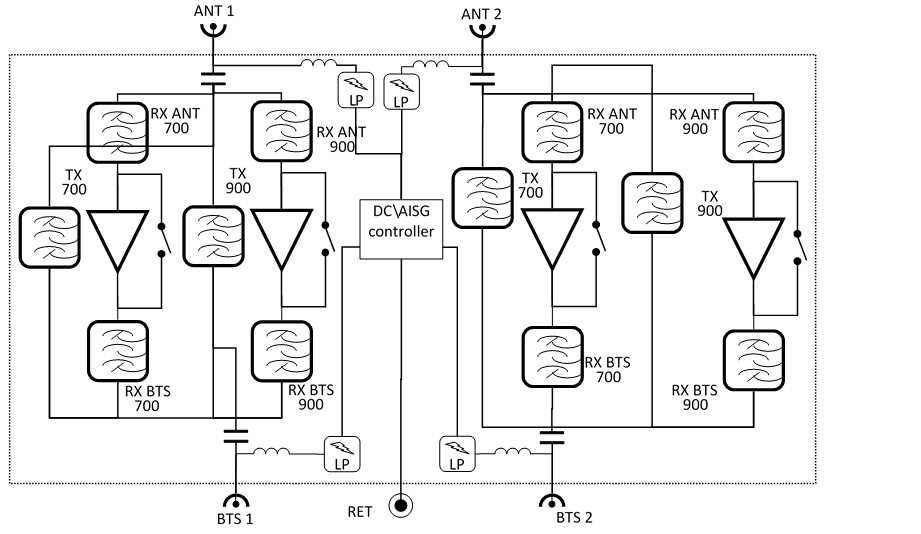
Block diagram
| Click on image to enlarge. |
Environmental specifications
| Operating Temperature | -40 °C to +65 °C (-40 °F to +149 °F) |
| Corrosion Test Method | IEC 60068-2-11, 30 days |
| Ingress Protection Test Method | IEC 60529:2001, IP67 |
Packaging and weights
| Included | Mounting hardware |
| Volume | 8.3 L |
| Weight, net | 9 kg | 19.842 lb |
| Weight, without mounting hardware | 8.5 kg | 18.739 lb |
Product classification
| Product Type | 1-BTS:1-ANT (Uniplex) | Tower mounted amplifier |
General specifications
| Color | Gray |
| Modularity | 2-Twin |
| Mounting Pipe Hardware | Band clamps (2) |
| RF Connector Interface | 4.3-10 Female |
Dimensions
| Height | 266 mm | 10.472 in |
| Width | 276 mm | 10.866 in |
| Depth | 113 mm | 4.449 in |
| Mounting Pipe Diameter Range | 42.6–122 mm |
Electrical specifications
| License Band, Band Pass | APT 700 |
| License Band, LNA | APT 700 | CEL 900 | EDD 800 |
Electrical specifications, dc power/alarm
| dc Switching/Redundancy | Yes |
| Lightning Surge Current | 10 kA |
| Lightning Surge Current Waveform | 8/20 waveform |
Electrical specifications, aisg
| AISG Connector | 8-pin DIN Female |
| AISG Connector Standard | IEC 60130-9 |
| Protocol | AISG 2.0 |
| Voltage, AISG Mode | 10–30 Vdc |
Electrical specifications
| Sub-module | 1 | 2 | 1 | 2 |
| Branch | 1 | 2 |
| Port Designation | ANT 700 | ANT 900 |
| License Band | APT 700, Band Pass; APT 700, LNA | CEL 900, LNA |
Electrical specifications, rx uplink
| Frequency Range, MHz | 703–733 | 880–915 |
| Bandwidth, MHz | 30.00 | 35.00 |
| Gain, nominal, dB | 12.0 | 12.0 |
| Noise Figure, typical, dB | 1.3 | 1.4 |
| Group Delay Variation, maximum, ns | 90 | 100 |
| Group Delay Variation Bandwidth, MHz | 5.00 | 5.00 |
| Total Group Delay, maximum, ns | 200 | 225 |
| Total Group Delay, typical, ns | 150 | 200 |
| Return Loss, minimum, dB | 18 | 18 |
| Return Loss, typical, dB | 20 | 20 |
| Insertion Loss - Bypass Mode, typical, dB | 1.5 | 2.3 |
| Return Loss - Bypass Mode, typical, dB | 18 | 18 |
Electrical specifications, tx downlink
| Frequency Range, MHz | 758–788 | 925–960 |
| Bandwidth, MHz | 30.00 | 35.00 |
| Insertion Loss, maximum, dB | 0.60 | 0.75 |
| Insertion Loss, typical, dB | 0.40 | 0.60 |
| Group Delay Variation, maximum, ns | 35 | 35 |
| Group Delay Variation Bandwidth, MHz | 5.00 | 5.00 |
| Total Group Delay, maximum, ns | 80 | 85 |
| Total Group Delay, typical, ns | 70 | 60 |
| Return Loss, minimum, dB | 18 | 18 |
| Return Loss, typical, dB | 20 | 20 |
| Input Power, RMS, maximum, W | 200 | 200 |
| Input Power, PEP, maximum, W | 2,500 | 2,500 |
| 3rd Order PIM, typical, dBc | -162 | -162 |
| 3rd Order PIM Test Method | Two +43 dBm carriers | Two +43 dBm carriers |
Environmental specifications
| Operating Temperature | -40 °C to +65 °C (-40 °F to +149 °F) |
| Corrosion Test Method | IEC 60068-2-11, 30 days |
| Ingress Protection Test Method | IEC 60529:2001, IP67 |
Packaging and weights
| Included | Mounting hardware |
| Volume | 8.3 L |
| Weight, net | 9 kg | 19.842 lb |
| Weight, without mounting hardware | 8.5 kg | 18.739 lb |
| Click on image to enlarge. |
| Click on image to enlarge. |
Installation & videos
Installation instruction
Filter Products – Designed for PIM Excellence
Filter Products – Designed for PIM Excellence
Documentation & downloads